Терморегулятор для погреба своими руками
Один мой знакомый приятель приобрел гараж с погребом и решил сделать так, чтобы картофель и другие овощи в погребе не промерзали зимой.
Он попросил помочь ему в изготовлении терморегулятора.
Схема простая, доступная для сборки даже начинающим радиолюбителям.
Слепое копирование чьего-то, хотя и вполне работоспособного, устройства — не по мне. Да и ряд соображений побудил заняться модернизацией базового терморегулятора.
Прежде всего, меня не устраивало, что электропитание исходного варианта осуществлялось по так называемой бестрансформаторной схеме, где узлы и элементы — под фазовым, опасным для жизни напряжением. Ведь в погреб не исключено просачивание воды. Да и хозяин хранилища овощей, скажем, в распутицу может запросто промочить ноги. Что если он на мгновение коснется работающего терморегулятора? Это помогло четче сформулировать основное требование к терморегулятору: надежная развязка конструкции от сетевого напряжения, например, при помощи разделительного или понижающего трансформатора и исполнительного реле.
Не устраивала меня и маломощность устройства-прототипа с теплоизлучающей нагрузкой в виде 100-ваттной лампы накаливания. Конечно же, в модернизированной конструкции должен работать нагреватель мощностью не менее 1,5 кВт в сочетании с вентилятором. В случае необходимости его можно использовать для быстрой просушки погреба-овощехранилища.
Но тогда тиристоры устаревшей серии КУ202 и диоды Д245, на которых собрана схема-прототип, должны работать на пределе своих возможностей и перегреваться. Значит, требуется установить их на радиаторы, организовать принудительное охлаждение, электроизолировать друг от друга и от корпуса устройства или использовать более мощные и, как правило, более дорогие и дефицитные аналоги…
Принципиальная электрическая схема
Схема терморегулятора-прототипа (вверху)
и её модернизированный вариант (внизу)
И тут мне подвернулся под руку старый магнитный пускатель марки ПМЕ-074. Это помогло разрешить все проблемы. К тому же удалось при модификации принципиальной электрической схемы терморегулятора ограничиться использованием одного датчика температуры вместо прежних двух.
Тем, кто заинтересуется моей доработкой конструкции, отлично зарекомендовавшей себя в деле, нелишне знать и другие подробности. В частности, что на резисторах R1— RЗ собран делитель 9-вольтного, гальванически не связанного с бытовой электросетью, стабилизированного напряжения питания (с помощью стабилитрона VD1 типа Д814Б). В нижнее плечо его включен 10-килоомный терморезистор КМТ-12, легко заменяемый на ММТ-1, ММТ-9, ММТ-12 и им подобные аналоги. В верхнем плече делителя — два резистора: переменный Р1 (сопротивлением 1,5—2,2 кОм, тип — СПО-0,5 или СПЗ-4а с линейной характеристикой, ручка регулировки вынесена на лицевую панель с градуировкой «коррекция») и подстроечный R2 (15—47 кОм, СПЗ-16, «грубая установка»).
Печатная плата терморегулятора
Ярко выраженная зависимость сопротивления терморезистора от температуры позволяет использовать его в качестве датчика, изменяющего напряжение на соединенных входах 1 и 2 логического элемента DD1.1 микросхемы К561ЛА7.
Ручками регулировки резисторов R1 и R2 выставляется порог (температура) срабатывания электронной логики. Конденсатором С1 устраняется «дребезг» (самовозбуждение) микросхемы DD1 в момент переключения. Благодаря резисторам R5 и R6 выход «цепочки» логических элементов гальванически увязывается с транзисторным ключом УТ1 (КТ972), нагрузкой которого является реле К1. Оно, в свою очередь, запускает магнитный пускатель К2 типа ПМЕ-074, включающий нагрузку — бытовой нагреватель со встроенным вентилятором общей мощностью 1,5 кВт и более.
Правда, для подключения терморегулятора к бытовой сети необходим понижающий трансформатор. Как подсказывает опыт, приемлем любой малогабаритный «силовичок» (например, от переносного магнитофона, калькулятора). Можно использовать и недорогой сетевой адаптер мощностью 9—10 Вт. Главное, подать на диодный мост терморегулятора требуемые 12 В. Меньшее напряжение может вызвать нестабильность срабатывания реле К1, а большее грозит перегревом, а то и перегоранием его обмоток.
Электронная часть устройства, за исключением датчика, смонтирована на печатной плате из односторонне фольгированного стеклотекстолита размерами 70x70x2 мм и вместе с магнитным пускателем К2 размещена в пластмассовом корпусе подходящих размеров. Терморезистор-датчик сделан выносным и для большей чувствительности прикреплен к небольшому алюминиевому радиатору.
Терморегулятор, собранный без ошибок и из заведомо исправных деталей, начинает работать сразу по включению в электросеть. Настройка же состоит в подборе сопротивления резистора 144, обеспечивающего правильный режим эксплуатации стабилитрона (сверяется по справочнику). Например, при использовании Д814Б в качестве VD1 номинал этого резистора ориентировочно определяется из расчета 100 Ом на каждый 1 В разницы между нестабили-зированным и стабилизированным напряжениями питания. То есть сопротивление 144 для конкретных условий, задаваемых принципиальной электрической схемой, должно составлять (12—9) х 100 Ом = 300 Ом.
Рекомендуется только что смонтированное, подключенное к источнику электроэнергии и еще не помещенное в корпус устройство «погонять» в течение часа-двух. Если выяснится, что напряжение стабилизации «гуляет» или стабилитрон сильно греется, то необходимо подобрать номинал R4.
Далее, с помощью резисторов R1 и R2 задать температуру, которая должна поддерживаться в погребе-овоще-хранилище. Для этого следует, установив их движки в среднее положение и поместив терморезистор в среду с требуемой температурой, при медленном вращении ручки «коррекция» найти такой угол поворота ротора R2, при котором происходит срабатывание реле К1. Затем, охлаждая или нагревая среду, где пребывает датчик, зафиксировать температуру срабатывания термореле при крайних положениях движка резистора Хорошо ручку этого «переменника» на лицевой панели устройства оснастить указателем, а рядом наклеить шкалу из ватмана.
Автор: В.Савельев, г. Радужный, Владимирская обл.
Метки: [ для дома, инкубаторы ]
ПОДЕЛИТЕСЬ СО СВОИМИ ДРУЗЬЯМИ:
П О П У Л Я Р Н О Е:
- Делаем хлебницу (аптечку) из старого принтера своими руками
- Как самому сделать теннисный стол?
- Люстра из пластиковых ложек своими руками
Был у меня принтер Epson Stylus C82.
Складной стол своими руками
Складной теннисный стол, предложенный слева на картинке занимает мало места. Его после игры можно быстро сложить.
Сделать такой стол можно своими руками из дерева.
Подробнее…
Такой вот симпатичный светильник можно сделать из ненужных пластиковых бутылок и ложек. Очень люблю оригинальные идеи дизайна собственными руками, а тем более когда это суперэкономично и предоставляет большое пространство для фантазии. Убедитесь сами!
Давайте сейчас рассмотрим как сделать светильник из пластиковых ложек подробнее. Подробнее…
Популярность: 4 437 просм.
Терморегулятор для погреба своими руками.
Схема и описаниеГлавная » Измерение и контроль » Терморегулятор для погреба своими руками. Схема и описание
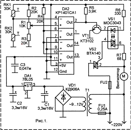
В данной статье рассматривается самодельный терморегулятор для погреба, который можно изготовить своими руками из доступных недорогих радиодеталей. Схема достаточно проста и состоит из двух блоков. Первый измерительный – собран на базе компаратора 554СА3, второй блок собран на регуляторе мощности КР1182ПМ1 выполняющий роль коммутатора нагрузки до 1000 Вт.
Описание работы терморегулятора
Как уже было сказано выше, измеритель температуры терморегулятора для погреба построен на основе компаратора DD1. На один из его входов (3 прямой вход) подается постоянное напряжение с делителя напряжения состоящего из резисторов R3 и R4. На другой его вход (4 инверсный вход) также подается напряжение с делителя на резисторах R1 и R2. Резистор R2 представляет собой терморезистор ММТ-4 и является измерительным элементом конструкции.
При температуре в погребе выше чем 3…6 градусов на выводах компаратора DD1 (выв. 3 и 4) находится равное напряжение, вследствие чего на выходе (9) присутствует лог.1. Поэтому на реле K1 нет напряжения и его контакты замкнуты. Это приводит к блокировке работы фазового регулятора КР1182ПМ1 и терморегулятора в целом.
Если же температура в погребе опустится ниже отметки 6…3 градусов, то это приведет к увеличению сопротивления терморезистора R2 и как следствие это приведет к разбалансировке напряжений на входах компаратора. Теперь на выходе DD1 появится лог.0 и включится реле. Реле, разомкнув свои контакты, разрешает работу DD2.
Медленный заряд конденсатора С1 приводит к постепенному нарастанию напряжения и из-за этого произойдет плавное (в течении 1-2 секунды) включение электрических ламп, служащих в качестве нагревательного элемента терморегулятора погреба.
Подобный режим работы устройства сохраняет лампы от перегорания. Подстроечный резистор R4 необходим для более точной настройки требуемого уровня температурного режима.
Откалибровать терморегулятор можно своими руками по термометру, установленному в погребе.
Детали терморегулятора для погреба
В качестве подстроечного резистора R4 использован резистор марки СП4-1. Его корпус водонепроницаем и защищен от пыли и грязи.
Терморезистор R2 типа ММТ-4 на 3,9 кОм. Так же возможно применить другой с сопротивлением в районе от 1 кОм до 10 кОм. При его выборе необходимо обратить внимание, что необходим резистор с отрицательным ТКС (температурный коэффициент сопротивления), его еще называют термистор. Отрицательный ТКС означает, что при нагреве термистора его сопротивление уменьшается, в отличие от позистора (положительный ТКС) сопротивление которого возрастает с увеличением температуры.
Терморезистор монтируется прямо на самодельную печатную плату. В случае если планируется применить выносной вариант датчика, то терморезистор подсоединяется к плате проводом в экранирующей оплеткой. И еще необходимо подпаять неполярный конденсатор 1 мкФ между выводом (3) компаратора и общим проводом схемы.
Реле К1 — герконовое реле с небольшим током потребления. Другое более мощное реле использовать нельзя, поскольку оно подключено непосредственно к выходу компаратора, ток нагрузки которого должен быть не более 50 мА. Можно так же своими руками изготовить такое рел. Для этого понадобится геркон, имеющий нормально замкнутые контакты. Поверх него необходимо намотать обмотку проводом ПЭЛ диаметром 0,1 мм и состоящую из 500 витков.
Тиристоры, возможно, заменить на КУ202К, КУ202Л, КУ202М. При использовании тиристоров КУ202К, КУ202Л мощность нагревательного элемента должна быть не более 200 Вт. В роли нагревателя в погреб крайне удобно применить электролампы накаливания. Четыре лампы по 100Вт, расположенные по углам погреба, гарантируют поддержание постоянной температуры в районе от 3 до 6 градусов при небольшом объеме погреба. Все постоянные резисторы типа МЛТ-0,25 или CF-0,25. Следует отметить, что резисторы CF имеют цветовую маркировку.
Блок питания 0…30В/3A
Набор для сборки регулируемого блока питания.
..
Подробнее
Источник: Радиолюбитель 10/2006
Инвертор 12 В/ 220 В
Инвертор с чистой синусоидой, может обеспечивать питание переменно…
Подробнее
Categories Измерение и контроль Tags КР1182ПМ1, Термостат
Отправить сообщение об ошибке.
Терморегулятор для погреба своими руками
Выбор датчика для термостатаТерморегулятор в быту используется в самых разных устройствах, от холодильника до утюгов и паяльников. Наверное, нет такого радиолюбителя, который бы обошёл стороной такую схему. Чаще всего в качестве датчика температуры используются датчики температуры в различных любительских конструкциях на термисторах, транзисторах или диодах. Работа таких терморегуляторов достаточно проста, алгоритм работы примитивен, и как следствие простая электрическая схема.
Поддержание заданной температуры осуществляется включением/выключением нагревательного элемента (ТЭН): как только температура достигает заданного значения, срабатывает устройство сравнения (компаратор) и нагреватель отключается.
Этот принцип регулирования реализован во всех простых регуляторах. Казалось бы, все просто и понятно, но это только до тех пор, пока дело не доходит до практических экспериментов.
Самый сложный и трудоемкий процесс при изготовлении «простых» термостатов — настройка на нужную температуру. Для определения характерных точек шкалы температур датчик предлагается сначала погрузить в сосуд с тающим льдом (это ноль градусов Цельсия), а затем в кипящую воду (100 градусов).
После такой “калибровки” методом проб и ошибок с помощью термометра и вольтметра устанавливается необходимая температура. После таких экспериментов результат не самый лучший.
В настоящее время различные фирмы производят множество датчиков температуры, уже откалиброванных в процессе производства. В основном это датчики, предназначенные для работы с микроконтроллерами. Информация на выходе этих датчиков цифровая; передается по двунаправленному интерфейсу 1-wire 1-wire, что позволяет создавать целые сети на базе однотипных устройств.
На фоне такого обилия интеллектуальных цифровых датчиков хорошо смотрится скромный прибор LM335 и его варианты 235, 135. Первая цифра в маркировке указывает на назначение прибора: 1 соответствует военной приемке, 2 промышленному использованию, а тройка указывает на использование компонента в бытовой технике.
Кстати, такая же стройная система обозначений характерна для многих импортных деталей, например, операционных усилителей, компараторов и многих других. Отечественным аналогом таких обозначений стала маркировка транзисторов, например, 2Т и СТ. Первые предназначались для военных, вторые — для широкого применения. Но пора вернуться к уже знакомому LM335.
Внешне этот датчик выглядит как маломощный транзистор в пластиковом корпусе ТО – 92, но внутри него 16 транзисторов. Этот датчик может быть и в корпусе СО – 8, но различий между ними нет.
Рисунок 1. Внешний вид датчика LM335
По принципу работы датчик LM335 представляет собой стабилитрон, в котором напряжение стабилизации зависит от температуры. При повышении температуры на один градус Кельвина напряжение стабилизации увеличивается на 10 милливольт. Типовая схема подключения показана на рис. 2.9.0005
Рисунок 2. Типовая схема включения датчика LM335
При взгляде на этот рисунок сразу возникает вопрос, каково сопротивление резистора R1 и какое напряжение питания при такой схеме включения. Ответ содержится в технической документации, где сказано, что нормальная работа изделия гарантируется в диапазоне силы тока 0,45…5,00 миллиампер. Следует отметить, что предел в 5 мА превышать нельзя, так как датчик будет перегреваться и измерять собственную температуру.
Что покажет датчик LM335
Согласно документации (Технический паспорт) датчик откалиброван по абсолютной шкале Кельвина.
Если предположить, что температура в помещении -273,15°С, а это абсолютный ноль по Кельвину, то рассматриваемый датчик должен показывать нулевое напряжение. При повышении температуры на каждый градус выходное напряжение стабилитрона увеличится аж на 10мВ или на 0,010В.
Чтобы перевести температуру из обычной шкалы Цельсия в шкалу Кельвина, просто добавьте 273,15. Ну, про 0,15 всегда все забывают, поэтому просто 273, и получается, что 0 °С это 0 + 273 = 273 °К.
В учебниках физики нормальной температурой считается 25°С, а по Кельвину получается 25+273=298, а точнее 298,15. Эта точка упоминается в техническом описании как единственная точка калибровки датчика. Таким образом, при температуре 25°С выход датчика должен быть 298,15*0,010=2,9815В.
Рабочий диапазон датчика находится в пределах -40…100°С и во всем диапазоне характеристика датчика очень линейна, что позволяет легко рассчитать показания датчика при любой температуре: сначала вы необходимо преобразовать температуру в градусах Цельсия в градусы Кельвина.
Затем умножьте полученную температуру на 0,010В. Последний ноль в этом числе указывает на то, что напряжение в Вольтах указано с точностью до 1 мВ.
Все эти рассуждения и расчеты должны привести к мысли, что при изготовлении термостата вам не придется ничего градуировать, опуская датчик в кипящую воду и растаявший лед. Достаточно просто рассчитать напряжение на выходе LM335, после чего остается только установить это напряжение в качестве опорного на входе устройства сравнения (компаратора).
Еще одной причиной использования LM335 в его конструкции является его низкая цена. В интернет-магазине его можно купить примерно за 1 доллар. Возможно, доставка будет стоить дороже. После всех этих теоретических рассуждений можно переходить к разработке электрической схемы терморегулятора. В данном случае для погреба.
Схема термостата для погреба
Чтобы сконструировать термостат для погреба на базе аналогового датчика температуры LM335, ничего нового изобретать не надо.
Достаточно обратиться к технической документации (Data Sheet) на данный компонент. В техпаспорте указаны все способы использования датчика, включая сам регулятор температуры.
А вот эту схему можно считать функциональной, по которой можно изучить принцип работы. На практике придется дополнить его устройством вывода, позволяющим включить ТЭН заданной мощности и, конечно же, блоком питания и, возможно, индикаторами работы. Эти узлы будут рассмотрены чуть позже, а пока посмотрим, что предлагает фирменная документация, она же даташиты. Схема в том виде, в каком она есть, показана на рис. 3.9.0005
Рисунок 3. Схема подключения датчика LM335
Принцип работы компаратора
Основой предлагаемой схемы является компаратор LM311, он же 211 или 111. Как и все компараторы 311-й имеет два входа и выход. Один из входов (2) является прямым и обозначается знаком +. Другой вход является обратным (3) и обозначается знаком минус. Выход компаратора – контакт 7.
Логика компаратора довольно проста.
Когда напряжение на прямом входе (2) больше, чем на инверсном (3), на выходе компаратора устанавливается высокий уровень. Транзистор открывается и подключает нагрузку. На рисунке 1 это сразу ТЭН, а это функциональная схема. К прямому входу подключен потенциометр, который задает порог срабатывания компаратора, т.е. уставку температуры.
Когда напряжение на инверсном входе больше, чем на прямом, на выходе компаратора будет установлен низкий уровень. К инверсному входу подключен датчик температуры LM335, поэтому при повышении температуры (нагреватель уже включен) напряжение на инверсном входе будет увеличиваться.
Когда напряжение датчика достигнет порога, установленного потенциометром, компаратор переключится на низкий уровень, транзистор закроется и выключит нагреватель. Затем весь цикл будет повторяться.
Осталось совсем ничего – на основе рассмотренной функциональной схемы разработать практичную схему, максимально простую и доступную для начинающих радиолюбителей.
Возможная практическая схема показана на рисунке 4.
Рисунок 4
Несколько пояснений к концепции
Легко заметить, что базовая компоновка немного изменилась. В первую очередь вместо нагревателя транзистор будет включать реле, а что реле включать об этом чуть позже. Также появился электролитический конденсатор С1, назначение которого сглаживание пульсаций напряжения на стабилитроне 4568. Но о назначении деталей поговорим подробнее.
Питание датчика температуры и делителя напряжения установки температуры R2, R3, R4 стабилизировано параметрическим стабилизатором R1, 1N4568, C1 с напряжением стабилизации 6,4В. Даже если все устройство питается от стабилизированного источника, дополнительный стабилизатор не помешает.
Это решение позволяет запитать все устройство от источника, напряжение которого можно выбирать в зависимости от имеющегося напряжения катушки реле. Скорее всего, это будет 12 или 24В. Источник питания может быть даже нестабилизированный, просто диодный мост с конденсатором.
Но лучше не поскупиться и поставить в блок питания интегральный стабилизатор 7812, который также обеспечит защиту от короткого замыкания.
Если речь о реле, то что можно применить в данном случае? В первую очередь это современные малогабаритные реле, наподобие тех, что используются в стиральных машинах. Внешний вид реле показан на рисунке 5.
Рисунок 5. Малогабаритное реле
При всей своей миниатюрности такие реле могут коммутировать ток до 10А, что позволяет коммутировать нагрузку до 2КВт. Это если на все 10А, но так делать не надо. Максимум, что можно включить таким реле, это ТЭН мощностью не более 1 кВт, ведь должен же быть хоть какой-то «запас прочности»!
Очень хорошо, если реле будет включать контакты магнитного выключателя серии ПМЭ, не говоря уже о включении ТЭНа. Это один из самых надежных вариантов переключения нагрузки. Другие варианты подключения описаны в статье. “Как подключить нагрузку к блоку управления на микросхемах”. Но практика показывает, что вариант с магнитным пускателем, пожалуй, самый простой и надежный.
Возможная реализация этого варианта показана на рисунке 6.
Рисунок 6
Блок питания термостата
Блок питания устройства нестабилизирован, а так как сам терморегулятор (одна микросхема и один транзистор) почти не потребляет энергии, то в качестве источника питания подойдет любой сетевой адаптер китайского производства.
Если делать блок питания, как показано на схеме, то вполне подойдет небольшой силовой трансформатор от кассетного магнитофона или чего-то другого. Главное, чтобы напряжение на вторичной обмотке не превышало 12..14В. При меньшем напряжении реле не сработает, а при большем может просто сгореть.
Если выходное напряжение трансформатора находится в пределах 17…19В, то тут без стабилизатора не обойтись. Это не должно пугать, ведь современные интегральные стабилизаторы имеют всего 3 вывода, их припаять не так уж и сложно.
Нагрузка на
Открытый транзистор VT1 включает реле К1, которое своим контактом К1.
1 включает магнитный пускатель К2. Контакты магнитного пускателя К2.1 и К2.2 подключают нагреватель к сети. Следует отметить, что ТЭН включается сразу двумя контактами. Такое решение гарантирует, что при отключении пускателя фаза не останется на нагрузке, если, конечно, все в порядке.
Так как в погребе влажно, иногда очень сыро, с точки зрения электробезопасности это очень опасно, то лучше всего подключить все устройство с помощью УЗО по всем требованиям к современной электропроводке. С правилами устройства электропроводки в подвале можно ознакомиться в этой статье.
Какой должен быть утеплитель
Схем регуляторов температуры для погреба опубликовано очень много. Когда-то они были опубликованы журналом Модельист-Коструктор и другими печатными изданиями, но сейчас все это изобилие перекочевало в Интернет. В этих статьях даны рекомендации, каким должен быть утеплитель.
Кто-то предлагает обычные стоваттные лампы накаливания, трубчатые обогреватели марки ТЭН, масляные радиаторы (можно даже с неисправным биметаллическим регулятором).
Также предлагается использовать бытовые обогреватели со встроенным вентилятором. Главное, чтобы не было прямого доступа к токоведущим частям. Поэтому старые электроплиты с открытой спиралью и самодельные обогреватели козлового типа не использовать ни в коем случае.
Сначала проверьте установку
Если прибор собран без ошибок из исправных деталей, то специальной регулировки не требуется. Но в любом случае перед первым пуском обязательно нужно проверить качество монтажа: нет ли пайки или наоборот замкнутых дорожек на печатной плате. И вы не должны забывать делать эти действия, просто возьмите это за правило. Особенно это касается конструкций, подключенных к электрической сети.
Настройка термостата
Если первое включение конструкции произошло без дыма и взрывов, то остается только установить опорное напряжение на прямом входе компаратора (выв. 2), в соответствии с требуемой температурой . Для этого нужно произвести несколько расчетов.
Предположим, что температура в подвале должна поддерживаться на уровне +2 градуса Цельсия. Потом сначала переводим в градусы Кельвина, потом результат умножаем на 0,010В, результат – эталонное напряжение, он же установка температуры.
(273,15 + 2) * 0,010 = 2,7515 (В)
Если принять, что термостат должен поддерживать температуру, например, +4 градуса, то будет получен следующий результат: (273,15 + 4) * 0,010 = 2,7715 (В)
Борис Аладышкин
Система охлаждения винного погреба своими руками
Если вы хотите обновить свой дом или сохранить любимую бутылку белого вина, система охлаждения винного погреба – это стоящая инвестиция. Но создание системы охлаждения самостоятельно может показаться сложной задачей, не говоря уже о том, что это дорого. Не бойся; мы дадим вам советы и 12 простых шагов, чтобы построить систему охлаждения винного погреба своими руками.
Это руководство проведет вас через все аспекты процесса от выбора правильного места до установки устройства. Нет необходимости тратить дополнительные средства, когда вы можете создать свой собственный, приложив немного усилий и самоотверженности. Так что берите бокал вашего лучшего вина, и давайте приступим к этому захватывающему проекту!
Знакомство с системами охлаждения винных погребов
Правильное хранение вина имеет решающее значение для сохранения вкуса и ценности вашего прекрасного вина. Без постоянной температуры и контроля окружающей среды вина приобретут кисловатый привкус, окислятся и потеряют очарование.
Таким образом, система охлаждения винного погреба необходима для поддержания идеальных условий, обеспечивающих долговечность вин. Однако не все могут позволить себе роскошь коммерческих устройств, и именно здесь в игру вступают бюджетные варианты охлаждения винного погреба. В основном это кондиционеры для вина.
Для коллекционеров вина, которые хотят построить собственную систему охлаждения, важно понимать основы охлаждения винных погребов.
Это включает в себя выбор подходящего места, изоляцию и, самое главное, регулирование температуры.
Идеальный диапазон температур для хранения вина составляет от 45 до 65 градусов по Фаренгейту при уровне влажности 50–70%.
Идея создания самодельной системы охлаждения винного погреба включает в себя установку холодильной установки, трубопроводов и вентиляционных отверстий, а также требует внимания к деталям и терпения.
Конечно, это может оказаться невыполнимым для любителей вина с ограниченным бюджетом. К счастью, альтернативные методы не требуют технических знаний, например использование мини-холодильника для вина или даже простого ведерка со льдом при организации вечеринки.
Необходимые инструменты и материалы
Вам понадобится надежная система для поддержания идеальной температуры, чтобы деньги, которые вы вкладываете в свою коллекцию вин, не были потрачены впустую.
Один из вариантов — нанять профессионала для установки системы контроля температуры в винном погребе.
Тем не менее, для тех, кто предпочитает самостоятельный подход, вы должны сначала собрать необходимые инструменты и материалы.
Инструменты:
- Электродрель
- Отвертка
- Кусачки
- Клещи
- Рулетка
- Уровень
- Пила
Материалы:
- Изолированные воздуховоды
- Холодильная установка (мини-сплит или автономная)
- Цифровой термостат
- Электропроводка
- Трубы ПВХ
- Клей для ПВХ
- Изоляционная пена
- Лента из алюминиевой фольги
- Монтажные скобы
- Винты
- Гайки и болты
- Медная трубка
- Хладагент
- Вакуумный насос
- Набор манометров
12 шагов по сборке системы охлаждения винного погреба своими руками
1. Определите место и размер винного погреба.
Прежде чем приступить к строительству, решите, где разместить винный погреб в вашем доме, и измерьте размер вашей винной комнаты, чтобы определить необходимую вам охлаждающую способность.
Активный винный погреб – это помещение, в котором необходимо поддерживать температуру. У некоторых есть пассивные винные погреба — где вместо кондиционера используется температура окружающей среды — как в случае с подвальными погребами, где окружающая среда более регламентирована.
Подвал большего размера потребует более мощного охладителя. Кроме того, подумайте об объеме пространства или о том, нужно ли вам установить винные стеллажи и холодильник внутри вашего винного погреба.
Еще одним важным фактором является количество бутылок , которые вы планируете хранить в своем подвале. В среднем холодильная установка может обрабатывать от 800 до 1000 бутылок. Тем не менее, если у вас есть более обширная коллекция или вы планируете расширяться, вы можете инвестировать в более крупную единицу.
Вы также захотите рассмотреть охлаждающее устройство , которое вы используете.
Автономная система обычно более доступна и проста в установке, но может быть менее эффективной для больших подвалов.
Сплит-системы предлагают более мощные возможности охлаждения и могут быть настроены в соответствии с вашими потребностями.
2. Выберите место для охлаждающего устройства.
Решите, где разместить холодильный агрегат, чтобы эффективно охлаждать всю комнату. Если он подвергается воздействию теплого воздуха или естественного света, вам понадобится более прочный блок для борьбы с дополнительным нагревом.
3. Выберите охлаждающее устройство.
Выберите холодильный агрегат в зависимости от размера вашего винного погреба и требуемой мощности охлаждения. Вы можете выбрать готовый блок или собрать его, используя систему охлаждения, термостат и вентилятор.
Выбор подходящего холодильного агрегата для вашего винного погреба — это хорошая идея, чтобы ваши драгоценные вина хранились при идеальной температуре и уровне влажности.
Может быть сложно понять, с чего начать, поскольку на рынке существует множество вариантов.
Но вот важные факторы, о которых нужно помнить:
- Учитывайте размер вашего винного погреба, размер холодильного агрегата и тип используемой технологии охлаждения. Встраиваемые в стену охлаждающие устройства отлично подходят для людей с ограниченным бюджетом. Если у вас небольшой винный погреб, выберите системы охлаждения, которые могут обрабатывать от 300 до 1000 кубических футов, чтобы поддерживать идеальную температуру и экономить энергию в долгосрочной перспективе.
- Убедитесь, что настенные блоки достаточно мощные, чтобы эффективно охлаждать помещение, и энергоэффективны, чтобы контролировать счета за коммунальные услуги.
- Примите во внимание уровень шума устройства: никто не хочет, чтобы громкая система вентиляции и кондиционирования мешала дегустации вин.
- Подумайте об обслуживании системы охлаждения винного погреба. Регулярное техническое обслуживание может продлить срок службы вашего устройства и предотвратить дорогостоящий ремонт в будущем.
Это включает в себя простые задачи, такие как замена воздушного фильтра, проверка уровня хладагента и очистка змеевиков испарителя. Однако, если вам неудобно выполнять эти задачи, стоит инвестировать в профессиональные услуги по техническому обслуживанию, чтобы ваша система охлаждения работала бесперебойно.
Позаботьтесь о том, чтобы ваша коллекция вин долгие годы оставалась в отличном состоянии. Независимо от того, выбираете ли вы подход «сделай сам» или заручитесь помощью профессионала, выбор высококачественного устройства и его правильное обслуживание — это разумная инвестиция для любого винного энтузиаста.
Высококачественные холодильные агрегаты для вашего винного погреба
WhisperKOOL SC Pro 4000
WhisperKOOL SC Pro 4000 — это революционная технология, представляющая собой настоящую эволюцию в области охлаждения винных погребов. . Серия SC PRO является кульминацией многолетних исследований и разработок.
Он сочетает в себе новейшие технологии проектирования систем в совершенно новом, элегантном и компактном корпусе, обеспечивающем длительное хранение вина.
CellarCOOL CX4400
CellarCOOL CX4400 — идеальное решение для охлаждения вашего винного погреба. Он оснащен сверхмощными змеевиками, современным контроллером и динамической циркуляцией воздуха, чтобы поддерживать нужную температуру вашего вина. Благодаря низкотемпературному перепаду 30 ° F он идеально подходит как для красных, так и для белых вин. Прочный и привлекательный корпус изготовлен в США и может быть установлен в нескольких положениях. Отличное обслуживание клиентов доступно, если у вас есть какие-либо вопросы или проблемы.
Breezeaire WKL 4000
WKL 4000 от Breezeaire – лучший выбор для защиты вашей винной коллекции. Это устройство имеет функции, которые позволяют поддерживать идеальную температуру вина, включая защиту от отключения электроэнергии и защиту от блокировки воздушного потока.
WKL 4000 также прост в установке, что делает его идеальным решением для любого любителя вина.
Автономный блок Cellar Pro 4200 VSi
CellarPro 4200VSi – автономный винный блок, полностью автоматический. Они поставляются с цифровым термостатом и контролем влажности и могут включаться и выключаться в зависимости от ваших настроек температуры и влажности. Вы также можете настроить устройство на непрерывную работу, если это необходимо.
4. Соберите или установите систему охлаждения.
В то время как винный холодильник, обычно со стеклянными дверцами, является практичным решением для хранения, вы можете создать собственную холодильную систему. Сначала установите систему охлаждения в соответствии с инструкциями производителя. Обычно это включает подключение линий охлаждения к компрессору, испарителю и конденсатору. Компрессор и конденсатор обычно находятся снаружи винного погреба, а испаритель внутри. Затем установите испаритель внутри винного погреба, в идеале на стене в верхней части комнаты.
Это позволит прохладному воздуху циркулировать и равномерно распределяться по комнате.
5. Подсоедините систему охлаждения к термостату.
Подключите систему охлаждения к термостату, чтобы контролировать температуру в винном погребе. Сначала присоедините линии охлаждения к испарителю и компрессору. Для этого может потребоваться резка и пайка медных трубок. Затем установите термостат для контроля температуры в винном погребе. Наконец, термостат должен быть подключен к системе охлаждения, чтобы включать и выключать компрессор для поддержания желаемой температуры.
6. Установите вентилятор.
Установите вентилятор для циркуляции воздуха внутри винного погреба и равномерного распределения холодного воздуха. Общие шаги по установке вентилятора в систему охлаждения винного погреба:
Шаг 1. Выберите место для вентилятора.
Лучшее место для установки вентилятора в винном погребе, как правило, наверху подвала рядом с холодильным агрегатом, обращенным вниз, или, в идеале, отдельно от наружных стен.
Это поможет равномерно распределить холодный воздух по всему пространству.
Шаг 2: Определите источник питания.
Решите, хотите ли вы подключить вентилятор к существующему охлаждающему устройству или использовать отдельный источник питания, например вилку или аккумулятор.
Шаг 3: Выберите вентилятор.
Выберите вентилятор, соответствующий размеру вашего винного погреба и потребностям в охлаждении. Например, для небольшого помещения может быть достаточно небольшого маломощного вентилятора, а для большей площади может потребоваться вентилятор большего размера.
Шаг 4: Установите вентилятор.
Надежно закрепите вентилятор в выбранном месте с помощью винтов, обеспечив его устойчивость и уровень.
Шаг 5: Подключите питание.
Подключите вентилятор к источнику питания в соответствии с инструкциями производителя. При подключении к блоку охлаждения убедитесь, что вентилятор подключен к соответствующей проводке и что блок охлаждения настроен на включение вентилятора во время его работы.
Шаг 6: Проверьте вентилятор.
Включите питание и убедитесь, что вентилятор работает правильно, равномерно обдувая холодный воздух по всему винному погребу. Кроме того, вентилятор не должен производить чрезмерную вибрацию, так как это может нарушить осадок в вине.
Установка вентилятора в систему охлаждения винного погреба своими руками — отличный способ регулировать окружающую среду по следующим причинам:
- Циркуляция прохладного воздуха. Вентилятор помогает циркулировать прохладному воздуху по всему винному погребу. Это важно для обеспечения равномерного охлаждения всех помещений, что помогает поддерживать постоянную температуру во всем пространстве.
- Предотвращение горячих точек. Без вентилятора помещения в винном погребе могут охлаждаться не так эффективно, как другие. Это может привести к возникновению горячих точек в помещении, что может повредить вино, заставив его преждевременно состариться или испортиться.
- Снижение затрат на энергию.
Вентилятор может помочь снизить затраты на электроэнергию за счет повышения эффективности системы охлаждения. При эффективной циркуляции холодного воздуха охлаждающему устройству не приходится прилагать столько усилий для поддержания постоянной температуры, что может привести к снижению счетов за электроэнергию. - Улучшите качество воздуха. Вентилятор также может помочь улучшить качество воздуха в винном погребе, способствуя воздухообмену. Это может снизить риск появления затхлых или заплесневелых запахов, которые могут повлиять на вкус и аромат вина.
7. Создайте систему воздуховодов.
Система воздуховодов поможет равномерно распределить холодный воздух по всему винному погребу. Для создания системы воздуховодов требуется некоторый опыт работы с основными принципами строительства и ОВКВ. Проконсультируйтесь с профессиональным техническим специалистом или подрядчиком по ОВКВ, чтобы убедиться, что ваша система воздуховодов спроектирована и установлена правильно.
Шаг 1: Спланируйте систему воздуховодов.
Определите расположение воздуховодов, включая расположение и размер каждого вентиляционного отверстия, а также путь воздуховодов от холодильного агрегата до винного погреба. Учитывайте такие факторы, как размер винного погреба, количество комнат и расположение холодильного агрегата.
Шаг 2: Соберите материалы.
Вам понадобятся воздуховоды, в том числе прямые воздуховоды, колена, соединители, клейкая лента, винты и другое необходимое оборудование.
Шаг 3: Отрежьте воздуховоды.
Отрежьте воздуховоды до необходимой длины с помощью ножниц по металлу или пилы, чтобы срезы были прямыми и чистыми. При необходимости используйте колена и соединители, чтобы создать желаемую форму и направление воздуховодов.
Шаг 4: Соберите воздуховоды.
Соберите воздуховоды, прикрепив соединители и колена с помощью винтов и клейкой ленты. Убедитесь, что воздуховоды надежно закреплены и в них нет зазоров или утечек.
Шаг 5: Подсоедините воздуховоды к охлаждающему устройству.
Подсоедините воздуховоды к блоку охлаждения, используя соответствующие соединители и крепеж. Убедитесь, что вентиляционные отверстия надежно закреплены и в них нет зазоров или утечек.
Шаг 6: Установите воздуховоды в винном погребе.
Установите воздуховоды в винном погребе в соответствии с запланированным планом. Убедитесь, что вентиляционные отверстия надежно прикреплены к бетонным стенам или потолку и не блокируют проходы или точки доступа.
Шаг 7: Проверьте систему воздуховодов.
Включите охлаждающее устройство и проверьте систему воздуховодов, чтобы убедиться, что холодный воздух равномерно проходит через воздуховоды в винный погреб.
8. Соберите корпус для блока охлаждения.
Создание корпуса для системы охлаждения винного погреба может защитить устройство и воздуховоды, снизить уровень шума и улучшить общий вид винного погреба.
Вам понадобятся такие материалы, как фанера, изоляция, гипсокартон, шурупы, петли и дверная ручка. Вам также могут понадобиться такие инструменты, как циркулярная пила, дрель, молоток и уровень.
Вот общие шаги по созданию ограждения:
Шаг 1: Планирование ограждения.
Определите расположение и размер вольера, а также материалы, которые вы будете использовать для его строительства. Учитывайте размер и форму холодильного агрегата и воздуховодов, а также расположение ограждения в винном погребе.
Шаг 2: Соберите каркас.
Используйте фанеру для изготовления каркаса шкафа, убедившись, что он подходит по размеру и форме для охлаждающего устройства и воздуховода. Используйте шурупы, чтобы соединить куски фанеры вместе и обеспечить ровность и ровность конструкции.
Шаг 3: Установите гипсокартон.
Установите гипсокартон вокруг внешней стороны рамы, используя винты, чтобы прикрепить его к фанере. Убедитесь, что гипсокартон находится на одном уровне с краями конструкции и что нет зазоров или швов.
Шаг 4: Установите дверь.
Установите наружную дверь на корпус с помощью петель и дверной ручки. Убедитесь, что дверь установлена правильно и надежно закрывается.
Шаг 5: Покрасьте или отполируйте корпус.
Покрасьте или отполируйте корпус, чтобы он соответствовал стилю и дизайну вашего винного погреба. Используйте водоэмульсионную краску для внутренних стен.
9. Изолируйте систему охлаждения винного погреба.
Установите изоляцию для предотвращения утечек воздуха и стабилизации температуры в винном погребе. Надлежащая изоляция системы охлаждения вашего винного погреба имеет решающее значение для поддержания постоянной температуры и уровня влажности в вашем винном погребе.
Как изолировать систему охлаждения винного погреба:
Шаг 1: Определите тип изоляции.
Доступны различные типы изоляции, включая стекловолокно, напыляемую пену и пенопласт с закрытыми порами. Определите, какой тип наиболее подходит для ваших нужд, исходя из вашего бюджета, размера вашего винного погреба и расположения вашей системы охлаждения.
Шаг 2: Оцените существующую изоляцию.
Проверьте, есть ли изоляция в вашей системе охлаждения винного погреба. Если есть, оцените его состояние и эффективность. Если изоляция повреждена или изношена, ее необходимо заменить.
Шаг 3: Подготовьте место.
Перед установкой новой изоляции удалите с участка мусор, пыль и другие материалы. Затем очистите поверхность, чтобы убедиться, что она сухая и на ней нет препятствий.
Шаг 4: Измерьте и отрежьте изоляцию.
Измерьте размеры области, где вы будете устанавливать изоляцию, и соответствующим образом обрежьте изоляционный материал с помощью универсального ножа или пилы. Убедитесь, что изоляция плотно прилегает к месту, не сжимается и не растягивается.
Шаг 5: Установите изоляцию.
Установите изоляцию в этом месте, надежно прижав ее к поверхности. При необходимости используйте клей или крепежные детали, чтобы зафиксировать изоляцию на месте.
Шаг 6: Заделайте все зазоры и трещины.

Осмотрите участок, чтобы убедиться в отсутствии зазоров или трещин, через которые может просачиваться воздух. Заделайте любые зазоры и трещины с помощью герметика или монтажной пены.
Шаг 7: Проверьте изоляцию.
После установки изоляции проверьте эффективность изоляции, наблюдая за температурой и уровнем влажности в винном погребе. При необходимости отрегулируйте изоляцию, чтобы убедиться, что она работает правильно.
10. Установите пароизоляцию.
Установите пароизоляцию, чтобы защитить изоляцию от повреждения влагой и предотвратить рост плесени или грибка как на холодной, так и на теплой стороне стены.
Как установить пароизоляцию:
Шаг 1: Выберите подходящую пароизоляцию.
Доступны различные типы пароизоляции, например, пластиковая пленка, фольгированная изоляция или специальные влагоизоляционные материалы. Выберите тип пароизоляции, наиболее подходящий для вашей системы охлаждения винного погреба.
Шаг 2: Подготовьте место.
Перед установкой пароизоляции очистите и высушите поверхность, чтобы убедиться, что на ней нет мусора или влаги.
Шаг 3: Измерьте и отрежьте пароизоляцию.
Измерьте размеры области, где вы будете устанавливать пароизоляцию, и соответствующим образом обрежьте материал. Оставьте достаточно лишнего материала, чтобы гарантировать, что пароизоляция может быть закреплена по краям области.
Шаг 4: Установите пароизоляцию.
Уложите пароизоляцию на поверхность, убедившись, что она гладкая, без морщин и складок. Закрепите края пароизоляции с помощью скотча, скоб или клея.
Шаг 5: Заделайте все зазоры и швы.
Заделайте любые щели или швы в пароизоляции с помощью ленты или клея, чтобы исключить протечки или разрывы.
Шаг 6: Проверьте пароизоляцию.
Проверьте эффективность пароизоляции, отслеживая уровень влажности в винном погребе и внося необходимые коррективы.
11.
Опечатайте комнату.Герметизируйте помещение, чтобы предотвратить утечку воздуха и поддерживать постоянный уровень температуры и влажности.
Как запечатать винный погреб:
Шаг 1: Осмотрите комнату.
Осмотрите комнату от бетонного пола до потолка, чтобы выявить зазоры, трещины или отверстия, через которые может проходить воздух. Общие области для проверки включают двери, окна, электрические розетки и вентиляционные каналы.
Шаг 2: Заделайте зазоры и трещины.
Заделайте любые зазоры или трещины с помощью герметика, герметика или пенного герметика. Обратите особое внимание на области вокруг дверей и окон, так как они часто являются источниками утечки воздуха.
Шаг 3: Установите дверные щетки.
Установите щетки в нижней части дверей, чтобы предотвратить попадание воздуха под дверь. Дверные щетки доступны в различных размерах и материалах, поэтому выберите тот, который подходит для вашей двери и обеспечивает плотное прилегание.
Или выберите дверь для винного погреба, которая не сделает ваш винный погреб очаровательным и элегантным входом, но и эффективно закроет помещение.
Шаг 4: Установите уплотнитель.
Установите уплотнитель вокруг окон и дверей, чтобы предотвратить утечку воздуха через зазоры между рамой и стеклом. Уплотнительные прокладки доступны из различных материалов, таких как винил, пена или резина, поэтому выберите материал с плотным уплотнением.
Шаг 5: Осмотрите вентиляционные каналы.
Осмотрите вентиляционные каналы, чтобы убедиться в их надлежащей герметизации. Используйте герметик для воздуховодов или ленту из фольги, чтобы закрыть любые зазоры или трещины в воздуховодах и убедиться, что они изолированы, чтобы предотвратить передачу тепла.
12. Протестируйте систему.
Проверьте систему охлаждения, наблюдая за температурой и влажностью в винном погребе в течение нескольких дней, чтобы убедиться, что она работает правильно.
Как проверить, работает ли система охлаждения вашего винного погреба:
Шаг 1: Установите желаемую температуру.
Установите желаемую температуру в системе охлаждения винного погреба на температуру, при которой вы хотите хранить вино. Обычно вино хранится при температуре от 50°F до 60°F (от 10°C до 15,5°C).
Шаг 2: Дождитесь стабилизации системы.
Подождите, пока система охлаждения винного погреба стабилизируется и достигнет желаемой температуры. В зависимости от размера помещения и мощности системы охлаждения это может занять несколько часов.
Шаг 3: Измерьте температуру.
Используйте термометр для измерения температуры внутри винного погреба. Разместите термометр в разных местах винного погреба, чтобы убедиться, что температура одинакова.
Шаг 4: Контролируйте уровень влажности.
Используйте гигрометр, чтобы наблюдать за уровнем влажности внутри винного погреба. Уровень влажности следует поддерживать в пределах от 50% до 70%, чтобы предотвратить высыхание пробок и защитить вино от окисления.
Шаг 5: Проверьте наличие конденсата.
Проверьте наличие конденсата на стенах, потолке и полу винного погреба. Конденсация является признаком того, что система охлаждения работает неправильно и может вызывать избыток влаги в винном погребе.
Шаг 6: Проверьте систему сигнализации.
Если в вашей системе охлаждения винного погреба есть система сигнализации, проверьте ее, чтобы убедиться, что она работает правильно.
Регулярная проверка и техническое обслуживание системы охлаждения вашего винного погреба может гарантировать, что ваше вино будет храниться в оптимальных условиях.
Wine Guardian предоставляет подробное видеоруководство по созданию дома для хранения вина в этом видео:
Вкратце
Строительство винных погребов своими руками может быть рентабельным и полезным проектом для любителей вина.

Это включает в себя простые задачи, такие как замена воздушного фильтра, проверка уровня хладагента и очистка змеевиков испарителя. Однако, если вам неудобно выполнять эти задачи, стоит инвестировать в профессиональные услуги по техническому обслуживанию, чтобы ваша система охлаждения работала бесперебойно.
Вентилятор может помочь снизить затраты на электроэнергию за счет повышения эффективности системы охлаждения. При эффективной циркуляции холодного воздуха охлаждающему устройству не приходится прилагать столько усилий для поддержания постоянной температуры, что может привести к снижению счетов за электроэнергию.